Agents IA vs RPA : La fin de l'automatisation traditionnelle ?
Pendant dix ans, la promesse de l'automatisation tenait en trois lettres : RPA (Robotic Process Automation). C'était efficace, mais rigide. Aujourd'hui, l'arrivée des Agents IA Autonomes rend ces scripts obsolètes. Nous passons de l'ère du faire à l'ère du comprendre et faire.
La différence fondamentale : Rigidité vs Adaptabilité
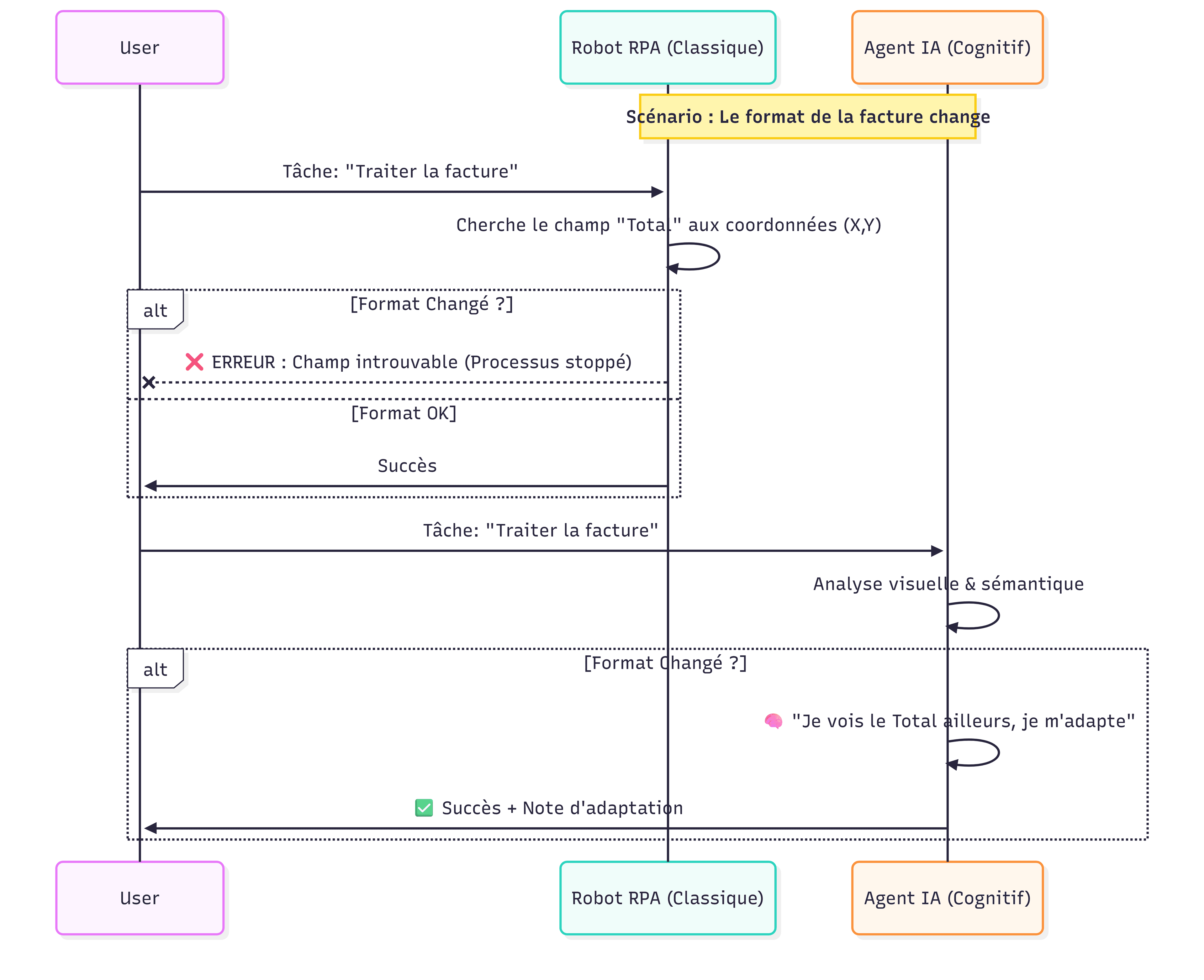
Le RPA fonctionne comme un train sur des rails : s'il y a un obstacle (un changement d'interface, une mise à jour logicielle), le train déraille. L'Agent IA fonctionne comme un 4x4 : il observe le terrain et adapte sa trajectoire.
SCHÉMA : SÉQUENCE DE TRAITEMENT

Pourquoi passer à l'Agentique ?
RPA (Le passé)
- • Suit des règles strictes (If/Then)
- • Nécessite une maintenance constante
- • Ne gère que des données structurées
Agents IA (Le futur)
- • Comprend l'intention et le contexte
- • S'auto-corrige en cas d'erreur
- • Gère l'imprévu et le non-structuré
Dans le cadre de nos solutions agentiques, nous déployons des systèmes capables de lire des emails non formatés, d'extraire des informations de PDF complexes et de prendre des décisions (valider ou rejeter) basées sur un raisonnement logique, et non plus juste sur des mots-clés.

Mettez à jour votre automatisation
Votre RPA actuel vous coûte-t-il plus cher en maintenance qu'il ne vous rapporte ?
Voir nos solutions d'automatisation intelligente